| 书写用品 > | | 圆珠笔 | 荧光笔 | 书写墨水 | 铅笔 | 中性笔 | 白板笔 | 记号笔 | 修正带 | 橡皮擦 | 水性笔 | 绘图笔 | 钢笔 | 笔芯 | 签字笔 | 台笔 | 油漆笔 | 修正液 | 铅芯 | 粉笔 | 毛笔 | 水彩笔 | 修正带 |
| 桌面用品 > | | 打孔机 | 订书机 | 订书钉/图钉 | 笔筒 | 剪刀 | 长尾夹 | 仪尺类 | 计算器 | 装订夹 | 写字板 | 起钉器 | 回形针 | 胶带座 | 美工刀 | 书立 | 削笔机/刀 | 回形针筒 | 台历架 | 海绵缸 | 橡皮泥 | 台历 |
| 粮油调味 > | | 米面杂粮 |
| 粉仓 > |
| 未分类 > |
| 未分类 > |
| 未分类 > |
| 未分类 > |
| 未分类 > |
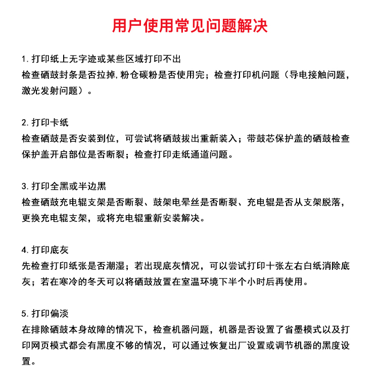
> 办公耗材 复印纸 硒鼓 > 打印耗材 > 硒鼓 > 标拓 (Biaotop) P378D硒鼓架适用施乐M378D/M378DF/P378DB/P378DW打印机 Pro+MAX版| 产品名称 : | 标拓 (Biaotop) P378D硒鼓架适用施乐M378D/M378DF/P378DB/P378DW打印机 Pro+MAX版 |
| 店铺名称 : |










温馨提示:因厂家更改产品包装、产地或者更换随机附件等没有任何提前通知,且每位咨询者购买情况、提问时间等不同,为此以下回复仅对提问者3天内有效,其他网友仅供参考!若由此给您带来不便请多谅解!